当前位置:首 页 >文章正文
湖南省车船税实施办法(2022修正)
作者:本网综合 发布:2024-10-15 浏览量:345
【颁布机关】湖南省人民政府
【发布文号】湖南省人民政府令第310号
【发布日期】2022-10-08
【实施日期】2022-10-08
【效力位阶】地方政府规章
【修改变更】2011年12月31日湖南省人民政府令第258号公布 2022年10月8日湖南省人民政府令第310号修改
湖南省车船税实施办法(2022修正)
第一条 根据《中华人民共和国车船税法》、《中华人民共和国车船税法实施条例》的规定,结合本省实际,制定本办法。第二条 本省境内属于本办法所附《湖南省车船税税目税额表》规定的机动车辆和船舶(以下简称车船)的所有人或者管理人,为车船税纳税人,应当按照本办法的规定缴纳车船税。
前款所称车船是指:
(一)依法应当在本省车船登记管理部门登记的;
(二)依法不需要在车船登记管理部门登记且在本省单位内部场所行驶或者作业的。
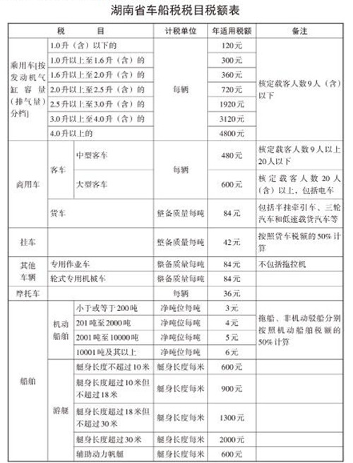
第三条 本办法第二条规定的车船的适用税额,依照《湖南省车船税税目税额表》执行。
第四条 本省车辆车船税的纳税人,已依法在其他省、自治区、直辖市缴纳车船税的,不再向本省车辆登记地的主管税务机关申报缴纳车船税。
非本省车辆车船税的纳税人,在本省购买机动车交通事故责任强制保险的,可以依照本省车辆适用税额缴纳车船税。
第五条 除法律、行政法规规定免征车船税的车船外,本省下列车船免征车船税:
(一)经主管部门批准,在城市按固定线路、站点、时间营运的公共交通车船,以及县市区行政区域内营运的公共交通车船;
(二)农村居民拥有并主要在农村地区使用的摩托车、三轮汽车和低速载货汽车。
第六条 对受地震、洪涝等严重自然灾害影响纳税困难以及其他特殊原因确需减免车船税的,由省人民政府决定。
第七条 由扣缴义务人代收代缴车船税的,纳税人应当在购买机动车交通事故责任强制保险时,一并缴纳车船税。
纳税人自行申报缴纳车船税的,应当于当年12月31日之前,向车船登记地或者车船所有人、管理人所在地主管税务机关一次性申报缴纳车船税。
新购置的车船,纳税人应当自购置之日起60日内申报缴纳或者经由扣缴义务人代收代缴车船税。
第八条 扣缴义务人代收代缴车船税,应当向纳税人出具含有完税信息的机动车交通事故责任强制保险单以及保费发票,作为车船税完税凭证。
第九条 扣缴义务人应当于每月15日之前向其所在地主管税务机关解缴上月代收的车船税税款和滞纳金。
第十条 省人民政府组织有关部门建立车船税涉税信息平台。
县级以上人民政府公安、交通运输、农业农村等车船登记管理部门、车船检验机构和车船税扣缴义务人的行业主管部门及行业协会,应当建立健全车船税信息共享机制,并与税务机关互通应税车船相关信息。
第十一条 本办法自2012年1月1日起施行。2007年7月30日湖南省人民政府发布的《湖南省实施〈中华人民共和国车船税暂行条例〉办法》(湖南省人民政府令第214号)同时废止。



