当前位置:首 页 >文章正文
广西壮族自治区人民代表大会常务委员会关于耕地占用税适用税额的决定
作者:本网综合 发布:2024-11-03 浏览量:264
【颁布机关】广西壮族自治区人民代表大会常务委员会
【发布文号】
【发布日期】2019-07-25
【实施日期】2019-09-01
【效力位阶】地方性法规
广西壮族自治区人民代表大会常务委员会关于耕地占用税适用税额的决定
(2019年7月25日广西壮族自治区第十三届人民代表大会常务委员会第十次会议通过)
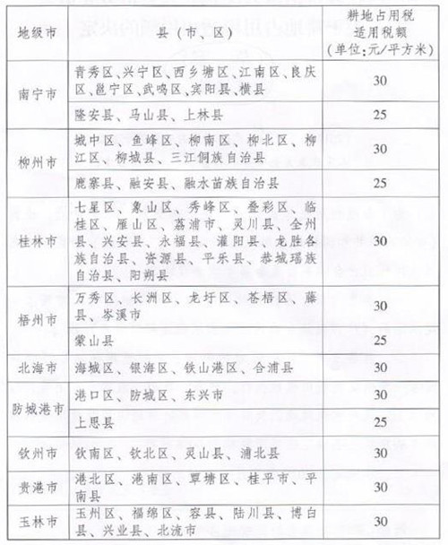
为了合理利用土地资源,加强土地管理,保护耕地,根据《中华人民共和国耕地占用税法》规定,广西壮族自治区第十三届人民代表大会常务委员会第十次会议决定:一、各县(市、区)耕地的耕地占用税适用税额按照本决定所附的《广西壮族自治区耕地占用税适用税额表》执行。
二、各县(市、区)园地的耕地占用税适用税额按照本决定第一条确定的适用税额执行,林地、草地、农田水利用地、养殖水面、渔业水域滩涂以及其他农用地的耕地占用税适用税额按照本决定第一条确定的适用税额的50%执行。
三、本决定自2019年9月1日起施行。
附表:广西壮族自治区耕地占用税适用税额表附表




